




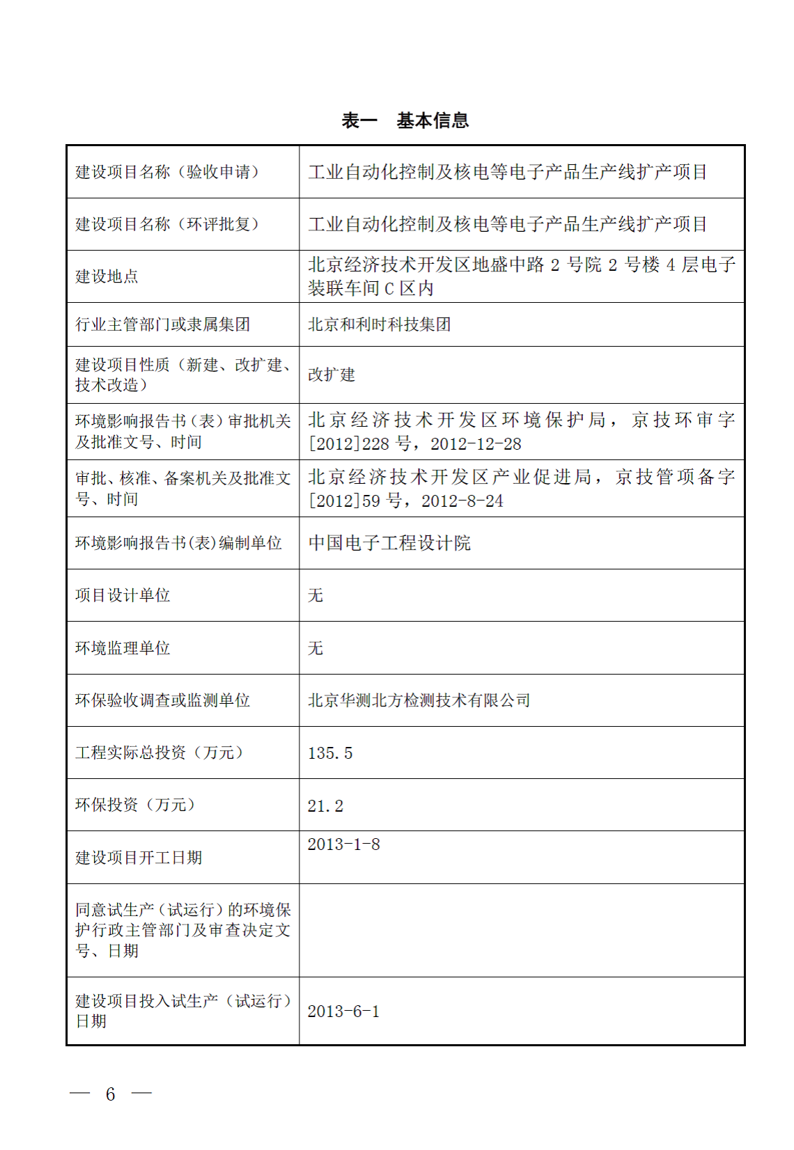
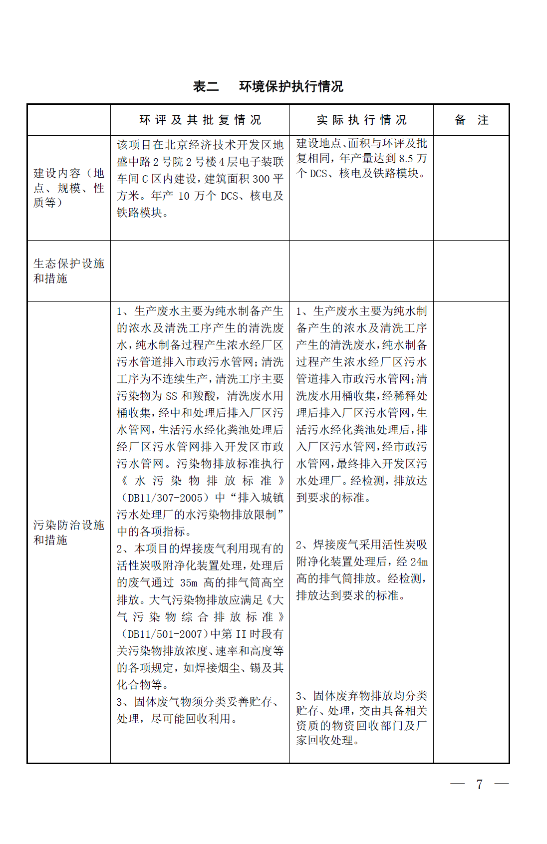
Á÷³Ì¹¤Òµ
ÀëÉ¢¹¤Òµ
½»Í¨
¿ØÖÆÏµÍ³
¹¤ÒµÈí¼þ
ÒÇÆ÷ÒDZí
·§ÃŲúÆ·
Çå¾²¿ØÖÆÓëÍøÂçÇå¾²
ÖÐÒ©ÖÇÄÜ»¯×±±¸
XMagitalÖÇÄÜϵͳ
¿É±à¼Âß¼¿ØÖÆÆ÷
Çý¶¯²úÆ·
IOϵͳ
¹¤ÒµÈí¼þ
ÍøÂç²úÆ·
ÈË»ú½»»¥
È˹¤ÖÇÄÜ
LKϵÁдóÐÍPLC
LK220
LK210
LKSϵÁй¦Ð§Çå¾²PLC
LK220S
LKCϵÁÐ×ÔÖ÷¿É¿ØPLC
LKC
LXϵÁÐÖÐÐͱê×¼PLC
LX-CU500ϵÁÐ
LX-CU400ϵÁÐ
LXϵÁнô´ÕÐÍPLC
LX¡ªCU100/CU300ϵÁÐPLC
LXS¹¦Ð§Çå¾²PLC
LXS
LEϵÁÐСÐÍPLC
LE
MCϵÁÐÔ˶¯¿ØÖÆÆ÷
MCϵÁÐ
LTϵÁÐÔ¶³ÌÖն˵¥Î»£¨RTU£©
LT
WPϵÁзç»ú¿ØÖÆÏµÍ³
WPϵÁзç»ú¿ØÖÆÏµÍ³
DX50DϵÁÐËÅ·þ
DX50ϵÁÐ-EtherCAT×ÜÏßÐÍ
DX50ϵÁÐ-PROFINET×ÜÏßÐÍ
DX50ϵÁÐ-Âö³åÐÍ
DXMϵÁÐËÅ·þµç»ú
HSϵÁÐËÅ·þ
HSϵÁÐ-Q70ËÅ·þÇý¶¯Æ÷
HSϵÁÐ-Q71ËÅ·þÇý¶¯Æ÷
HSϵÁÐ-Q86¶à´«ËÅ·þ
HSMϵÁÐËÅ·þµç»ú
HGEϵÁÐ±äÆµÆ÷
HGE110ϵÁÐ
HGE500ϵÁÐ
HGE530ϵÁÐ
HGE580ϵÁÐ
HGE586ϵÁÐ
HGDϵÁÐ±äÆµÆ÷
HGD730ϵÁÐ
HGD760ϵÁÐ
HESϵÁÐ±äÆµÆ÷
HES100ϵÁÐ±äÆµÆ÷
ÐÐҵר»ú
HGE530S
HGE530F
Æø¶¯
HSSVϵÁÐ×ÜÏß·§µº
LXϵÁÐIO
LXϵÁÐIOÄ£¿£¿£¿£¿£¿£¿£¿£¿é
LT-eϵÁÐIOϵͳ
LT-eϵÁÐIO
LT-pϵÁÐIOϵͳ
LT-pϵÁÐIO
iATÒ»Ì廯Èí¼þƽ̨
Intelligent AutoThink
FA-AutoThink
FA-AutoThink V31
FA-AutoThink V3.2
FA-AutoThink V4
SCADAÊý¾ÝÊÕÂÞ¼à¿ØÏµÍ³
HollyControl 4.0
HollyControl 2.0
HollyView
ÖÇÄܹ¤³§Æ½Ì¨²úÆ·
ÖÇÄܹ¤³§Æ½Ì¨²úÆ·
ÖÇÄܹ¤³§Ó¦ÓÃÈí¼þ²úÆ·
ÖÇÄܹ¤³§Ó¦ÓÃÈí¼þ²úÆ·
²úÏß/×°±¸²úÆ·
²úÏß/×°±¸²úÆ·
¿ÍÕ»/ÎïÁ÷²úÆ·
¿ÍÕ»/ÎïÁ÷²úÆ·
½¹µã¿ØÖƲúÆ·
½¹µã¿ØÖƲúÆ·
APSÓÅ»¯ÅŲú
APS+
½»Á÷»ú
AϵÁÐ
CϵÁÐ
ÐÒéת»»Íø¹Ø
PNÍø¹Ø
ÎïÁªÍøÍø¹Ø
HiotÍø¹Ø
HT8001ϵÁд¥ÃþÆÁ
HT8001ϵÁÐ
ºÍÑÔÖÇÄÜÎÊ´ð
ºÍÑÔÖÇÄÜÎÊ´ð
¹ìµÀ½»Í¨Ñ¶ºÅ
ÖÇÄÜ¿ØÖÆ
ÖÇÄÜÔËά




